Page 99 - 无损检测2023年第八期
P. 99
王申华, 等:
基于微波的输变电线路钢筋混凝土结构腐蚀检测
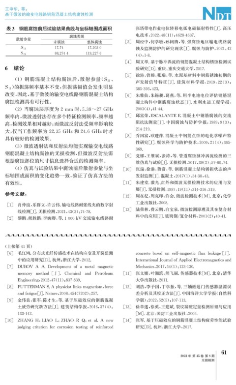
表3 钢筋腐蚀前后试验结果曲线与坐标轴围成面积 张塔带电作业电位转移电弧电磁辐射特性[ J ] . 高压
腐蚀类别 电技术, 2022 , 48 ( 11 ): 4628-4637.
散射参量
未腐蚀 整体腐蚀 [ 3 ] 周经中, 何学敏, 孙阔腾, 等. 强腐蚀地区输电线路腐
17.74 17.2030
S 11 蚀及监测防护的研究现状[ J ] . 腐蚀与防护, 2021 , 42
S 21 88.2744 119.2276
( 4 ): 1-8.
[ 4 ] 周文举. 基于脉冲涡流的钢筋混凝土结构锈蚀检测试
6 结论 验研究[ D ] . 重庆: 重庆交通大学, 2017.
[ 5 ] 徐港, 曾臻, 张瑞, 等. 水泥基材料中钢筋锈蚀初期的
、
( 1 )钢筋混凝土结构腐蚀后, 散射参量( S 21
声发射信号特征[ J ] . 建筑材料学报, 2019 , 22 ( 3 ):
) 的振荡频率基本不变, 但振荡幅值会发生明显
S 11
385-393 , 423.
改变, 因此, 基于微波的输变电线路钢筋混凝土结构 [ 6 ] 朱雅仙, 朱锡昶, 葛燕, 等. 用半电池电位评估钢筋混
腐蚀检测具有可行性。 凝土构件中钢筋腐蚀状态[ J ] . 水利水运工程学报,
( 2 )当腐蚀层厚度为2mm 时, 5.38~27GHz 2003 ( 4 ): 41-44.
频率内, 微波透射法存在多个特征检测频率, 频率越 [ 7 ] 邱富荣, ESCALANTEE. 混凝土中钢筋腐蚀的交流
高, 检测效果相对越好; 而微波反射法受频率影响较 阻抗法测量[ J ] . 中国腐蚀与防护学报, 1989 , 9 ( 3 ):
214-219.
大, 仅当工作频率为 22.35GHz和 24.6GHz时才
[ 8 ] 乔国富, 欧进萍. 混凝土中钢筋点蚀的电化学噪声特
具有较好的检测效果。
性研究[ J ] . 腐蚀科学与防护技术, 2009 , 21 ( 4 ): 365-
( 3 )微波透射法和反射法均能实现输变电线路
369.
钢筋混凝土结构腐蚀的无损检测, 但微波反射法需 [ 9 ] 党娜, 王维斌, 张涛, 等. 管道腐蚀脉冲涡流检测的三
根据腐蚀部位的尺寸信息选择合适的检测频率。
维仿真与试验[ J ] . 无损检测, 2017 , 39 ( 2 ): 57-60 , 74.
( 4 )仿真与试验结果中腐蚀前后散射参量与坐 [ 10 ] 张瑞, 徐港, 蒋赏, 等. 钢筋混凝土结构锈损状态的声
标轴围成面积的变化趋势一致, 验证了仿真方法的 发射监测[ J ] . 混凝土, 2017 ( 1 ): 34-38 , 43.
有效性。 [ 11 ] 朱建堂. 激光、 红外和微波无损检测技术的应用与发
展[ J ] . 无损检测, 1997 , 19 ( 11 ): 314-316 , 319.
参考文献: [ 12 ] 周在杞, 周克印, 许会. 微波检测技术[ M ] . 北京: 化学
[ 1 ] 肖仲谊, 乐群立, 许云伟. 输电线路耐张线夹的数字射 工业出版社, 2008.
[ 13 ] 陆荣林, 费云鹏, 白宝泉. 微波检测原理及其在复合材
线检测[ J ] . 无损检测, 2021 , 43 ( 3 ): 74-78.
[ 2 ] 黎鹏, 熊胜鹏, 李婉卿, 等.1000kV 交流输电线路耐 料中的应用[ J ] . 玻璃钢 / 复合材料, 2001 ( 2 ): 40-41.
( 上接第41页)
[ 6 ] 毛江鸿. 分布式光纤传感技术在结构应变及开裂监测 concretebased onself-ma g neticfluxleaka g e [ J ] .
中的应用研究[ D ] . 杭州: 浙江大学, 2012. InternationalJournalofA pp liedElectroma g neticsand
[ 7 ] DUBOV A A.Develo p mentofa metal ma g netic Mechanics , 2017 , 54 ( 1 ): 123-130.
memor y method [ J ] .Chemical and Petroleum [ 11 ] 张文娜, 叶湘滨, 熊飞丽. 传感器技术[ M ] . 北京: 清华
En g ineerin g , 2012 , 47 ( 11 ): 837-839. 大学出版社, 2011.
[ 8 ] PUTTERMANS.Ap h y sicistlinksma g netism , force [ 12 ] 刘浩, 李予国, 丁学振, 等. 三轴磁通门传感器温漂误
andfati g ue [ J ] .Nature , 2008 , 454 ( 7202 ): 257. 差分析及其校正方法[ J ] . 中国海洋大学学报( 自然科
[ 9 ] 金伟良, 张军, 陈才生, 等. 基于压磁效应的钢筋混凝 学版), 2022 , 52 ( 5 ): 107-113.
土疲劳研究新方法[ J ] . 建筑结构学报, 2016 , 37 ( 4 ): [ 13 ] 徐章遂, 徐英, 王建斌. 裂纹漏磁定量检测原理与应用
133-142. [ M ] . 北京: 国防工业出版社, 2005.
[ 10 ] ZHANG H , LIAO L , ZHAO R Q , etal.A new [ 14 ] 张军. 基于压磁效应的钢筋混凝土结构疲劳性能试验
j ud g in gcriterionforcorrosiontestin gofreinforced 研究[ D ] . 杭州: 浙江大学, 2017.
1
6
2023年 第45卷 第8期
无损检测

