Page 102 - 无损检测2022年第八期
P. 102
张小刚,等:
热室内板型乏燃料组件水隙检测系统研发
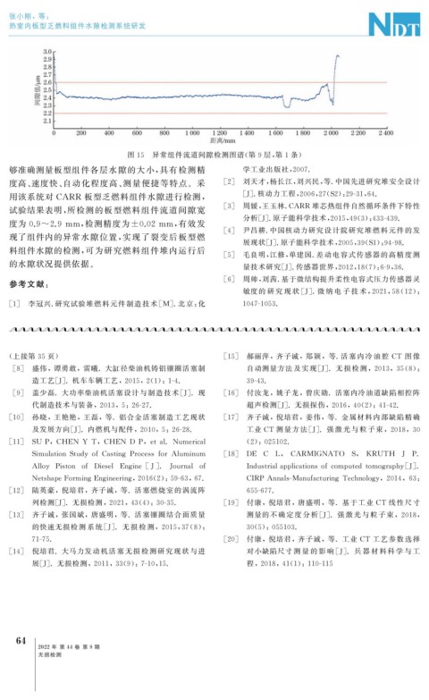
图 15 异常组件流道间隙检测图谱( 第 9 层, 第 1 条)
够准确测量板型组件各层水隙的大小, 具有检测精 学工业出版社, 2007.
度高、 速度快、 自动化程度高、 测量便捷等特点。采 [ 2 ] 刘天才, 杨长江, 刘兴民, 等 . 中国先进研究堆安全设计
用该系统对 CARR 板型乏燃料组件水隙进行检测, [ J ] . 核动力工程, 2006 , 27 ( S2 ): 29-31 , 64.
[ 3 ] 周媛, 王玉林 .CARR 堆芯热组件自然循环条件下特性
试验结果表明, 所检测的板型燃料组件流道间隙宽
度为 0.9~2.9mm , 检测精度为 ±0.02mm , 有效发 分析[ J ] . 原子能科学技术, 2015 , 49 ( 3 ): 433-439.
[ 4 ] 尹昌耕 . 中国核动力研究设计院研究堆燃料元件的发
现了组件内的异常水隙位置, 实现了裂变后板型燃
展现状[ J ] . 原子能科学技术, 2005 , 39 ( S1 ): 94-98.
料组件水隙的检测, 可为研究燃料组件堆内运行后
[ 5 ] 毛良明, 江修, 单建国 . 差动电容式传感器的高精度测
的水隙状况提供依据。
量技术研究[ J ] . 传感器世界, 2012 , 18 ( 7 ): 6-9 , 36.
[ 6 ] 周帅, 刘茜 . 基于微结构提升柔性电容式压力传感器灵
参考文献:
敏度的 研 究 现 状 [ J ] . 微 纳 电 子 技 术, 2021 , 58 ( 12 ):
[ 1 ] 李冠兴 . 研究试验堆燃料元件制造技术[ M ] . 北 京: 化 1047-1053.
( 上接第 35 页) [ 15 ] 郝丽萍,齐子诚,郑 颖,等 . 活 塞 内 冷 油 腔 CT 图 像
[ 8 ] 盛伟,谭勇敢,雷曦 . 大缸径柴油机铸铝镶圈活塞制 自动测量方法及实现[ J ] .无 损 检 测, 2013 , 35 ( 8 ):
造工艺[ J ] . 机车车辆工艺, 2015 , 2 ( 1 ): 1-4. 39-43.
[ 9 ] 盖少磊 . 大功率柴油机活塞设计与制造技术[ J ] .现 [ 16 ] 付汝龙,姚子龙,曾庆勋 . 活塞内冷油道缺陷相控阵
代制造技术与装备, 2013 , 5 : 26-27. 超声检测[ J ] . 无损探伤, 2016 , 40 ( 2 ): 41-42.
[ 10 ] 孙晓,王艳艳,王磊,等 . 铝合金活塞制造工艺现状 [ 17 ] 齐子诚,倪培君,姜伟,等 . 金属材料内部缺陷精确
及发展方向[ J ] . 内燃机与配件, 2010 , 5 : 26-28. 工业 CT 测量 方 法[ J ] .强 激 光 与 粒 子 束, 2018 , 30
[ 11 ] SUP , CHEN Y T , CHEN D P , etal.Numerical ( 2 ): 025102.
SimulationStud yofCastin g Processfor Aluminum [ 18 ] DE C L , CARMIGNATO S , KRUTH J P.
Allo y Piston of Diesel En g ine [ J ] . Journal of Industriala pp licationsofcom p utedtomo g ra p h y [ J ] .
Netsha p eFormin gEn g ineerin g , 2016 ( 2 ): 59-63 , 67. CIRP Annals-Manufacturin gTechnolo gy , 2014 , 63 :
[ 12 ] 陆英豪,倪培君,齐子诚,等 . 活塞燃烧室的涡流阵 655-677.
列检测[ J ] . 无损检测, 2021 , 43 ( 4 ): 30-35. [ 19 ] 付康,倪培君,唐盛明,等 .基于工业 CT 线性尺寸
[ 13 ] 齐子诚,张国斌,唐盛明,等 . 活塞镶圈结合面质量 测量的不 确 定 度 分 析 [ J ] .强 激 光 与 粒 子 束, 2018 ,
的快速无损检 测 系 统 [ J ] .无 损 检 测, 2015 , 37 ( 8 ): 30 ( 5 ): 055103.
[ 20 ] 付康,倪培君,齐子诚,等 .工业 CT 工艺参数选择
71-75.
[ 14 ] 倪培君 . 大马力发动 机 活 塞 无 损 检 测 研 究 现 状 与 进 对小缺陷尺寸 测 量 的 影 响 [ J ] .兵 器 材 料 科 学 与 工
展[ J ] . 无损检测, 2011 , 33 ( 9 ): 7-10 , 15. 程, 2018 , 41 ( 1 ): 110-115
6
4
2022 年 第 44 卷 第 8 期
无损检测

