Page 105 - 无损检测2023年第十二期
P. 105
张 健, 等:
双面叠合剪力墙的阵列超声成像检测
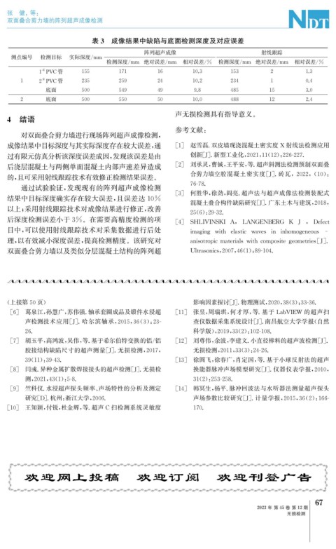
表3 成像结果中缺陷与底面检测深度及对应误差
阵列超声成像 射线跟踪
测点编号 检测目标 实际深度 / mm
检测深度 / mm 绝对误差 / mm 相对误差 / % 检测深度 / mm 绝对误差 / mm 相对误差 / %
1 PVC管 155 171 16 10.3 153 2 1.3
#
#
1 2 PVC管 235 259 24 10.2 234 1 0.4
底面 500 549 49 9.8 485 15 3.0
2 底面 500 550 50 10.0 488 12 2.4
声无损检测具有指导意义。
4 结语
参考文献:
对双面叠合剪力墙进行现场阵列超声成像检测,
成像结果中目标深度与其实际深度存在较大误差, 通 [ 1 ] 赵雪磊. 双皮墙现浇混凝土密实度 X 射线法检测应用
过有限元仿真分析该深度误差成因, 发现该误差是由 创新[ J ] . 新型工业化, 2021 , 11 ( 12 ): 226-227.
后浇层混凝土与两侧单面混凝土内部声速差异造成 [ 2 ] 刘承灵, 曹铖, 王平安, 等. 超声斜测法检测预制双面叠
合剪力墙空腔混凝土密实度[ J ] . 砖瓦, 2022 ,( 10 ):
的, 且可采用射线跟踪技术有效修正检测结果误差。
通过试验验证, 发现现有的阵列超声成像检测 76-78.
[ 3 ] 何胜华, 徐劲, 阎亮. 超声法与超声成像法检测装配式
结果中目标深度确实存在较大误差, 且误差达10%
混凝土叠合构件缺陷研究[ J ] . 广东土木与建筑, 2018 ,
以上; 采用射线跟踪技术对成像结果进行修正, 改善
25 ( 6 ): 29-32.
后深度检测误差小于3% 。在需要高精度检测的项
[ 4 ] SHLIVINSKI A , LANGENBERG K J , Defect
目中, 可以使用射线跟踪技术对采集数据进行后处 ima g in g with elastic waves in inhomo g eneous –
理, 以有效减小深度误差, 提高检测精度。该研究对 anisotro p icmaterialswithcom p ositeg eometries [ J ] .
双面叠合剪力墙以及类似分层混凝土结构的阵列超 Ultrasonics , 2007 , 46 ( 1 ): 89-104.
( 上接第50页) 影响因素探讨[ J ] . 物理测试, 2020 , 38 ( 3 ): 33-36.
[ 6 ] 葛泉江, 孙慧广, 苏伟强. 轴承套圈成品及锻件水浸超 [ 11 ] 张昱, 周瑞琪, 何才厚, 等. 基于 LabVIEW 的超声扫
声检测技术应用[ J ] . 哈尔滨轴承, 2015 , 36 ( 3 ): 23- 查仪数据采集系统设计[ J ] . 南昌航空大学学报( 自然
26. 科学版), 2019 , 33 ( 2 ): 102-108.
[ 7 ] 胡玉平, 高鸿波, 吴伟, 等. 基于希尔伯特变换的铝 / 铝 [ 12 ] 刘尊伟, 余波, 李建文. 小直径棒料的超声波检测[ J ] .
胶接结构缺陷尺寸的超声测量[ J ] . 无损检测, 2017 , 无损检测, 2011 , 33 ( 3 ): 24-26.
[ 13 ] 徐圆飞, 徐春广, 肖定国, 等. 基于小球反射法的超声
39 ( 11 ): 39-43.
[ 8 ] 闫彧. 异种金属扩散焊接接头的超声检测[ J ] . 无损检 换能器脉冲声场模型研究[ J ] . 仪器仪表学报, 2010 ,
测, 2021 , 43 ( 1 ): 5-8. 31 ( 2 ): 253-258.
[ 9 ] 竺科仪. 水浸超声探头频率、 声场特性的分析及测定 [ 14 ] 韩冥生, 杨平. 脉冲回波法与水听器法测量超声探头
研究[ D ] . 杭州: 浙江大学, 2006. 声场参数比较研究[ J ] . 计量学报, 2015 , 36 ( 2 ): 166-
[ 10 ] 王知颖, 付锐, 杜金辉, 等. 超声 C 扫检测系统灵敏度 170.
欢迎网上投稿 欢迎订阅 欢迎刊登广告
7
6
2023年 第45卷 第12期
无损检测

